摘要:
本文引用地址:/zixunimg/eepwimg/www.eepw.com.cn/article/262975.htm集中基带池和分布式射频拉远技术是4G LTE无线接入网组网的发展趋势。为了节省光纤资源,会把基带池和多个射频拉远模块间的CPRI链路复用在一根光纤上进行传输,由此增加的时延抖动是否会影响系统可靠性是设计组网方案时要重点考虑的因素。本文介绍了一种利用是德公司(原安捷***司电子测量仪器部)的高带宽实时示波器进行C-RAN组网时的CPRI时延抖动测试的方法,并根据实际测试结果对彩光直驱和OTN承载两种方式的时延抖动进行了分析。
关键词:
C-RAN,CPRI,时延精度,抖动
一、前言
4G移动通信技术已经进入商用阶段,运营商需要在有限的频谱资源下提供更高的容量和数据传输速率。LTE中高带宽及高阶调制技术的引入,使得对于信噪比要求更高,因此单个LTE基站的覆盖范围会比采用3G技术时要小。密集组网和基站间协作的要求带来了基站站点数量扩容的巨大需求,相应地带来了选址、功耗、海量光纤资源的巨大挑战。因此,合适的组网和传输方案是推进4G应用普及的关键技术。
为此,各大运营商都在进行新的无线接入网组网方式的研究。比如中国移动的C-RAN是基于集中化处理(Centralized Processing)、协作式无线电(Collaborative Radio)、实时云计算构架(Real-time Cloud Infrastructure)的绿色无线接入网构架(Clean system)。其本质是通过将基带单元BBU集中放置以减小站址数量,并把室外的远端射频单元RRU通过合适的传输方案拉远到需要覆盖的区域。这种组网方式大大减少了机房的数量,从而减少了建设、运维费用,同时可以采用协作化、虚拟化技术,实现资源共享和动态调度,提高频谱效率,以达到低成本,高带宽和灵活度的运营。图1是C-RAN的组网方式(参考资料:www.c-ran.com)

图1 C-RAN无线接入网组网方式
但是这种组网方式也带来了新的挑战,其中一个要考虑的就是BBU和RRU间的CPRI信号经过传输后的时延抖动是否还满足CPRI规范的要求。
二、CPRI接口时延抖动的测试方法研究
CPRI接口传统上只是用于BBU和RRU之间的直接光纤互联,传输距离在几百米左右,而采用C-RAN的组网方式后传输距离会加长到几十公里。为了节省光纤资源,必须通过合适的传输方式把多条CPRI链路数据复用到一根光纤上传输,目前采用的主流技术有彩光直驱和OTN承载两种方式。彩光直驱的方式是把多路CPRI信号通过光合分波器通过WDM方式复用在一起,具有成本低、抖动小的优点;而OTN承载,即CPRI over OTN方式,是把CPRI数据按照ITU-T G.709要求映射到传输网上传输,所以可靠性高、组网灵活。
无论采用哪种承载方式,都需要对CPRI信号经过传输后的定时信息的时延和抖动情况进行测试,以确保不会影响CPRI协议本身对于时延抖动的严格要求。目前TD-LTE技术可以允许约200us的时延,因此整个传输链路(包括光纤和传输设备)的时延不应超过这个范围。关于抖动的要求可以参考CPRI的规范,从图2可见,CPRI要求链路时延抖动不能超过8.138ns,要求非常严格。(参考资料:CPRI Specification V6.0)。

图2 CPRI规范对于链路时延精度的要求
随着LTE技术的采用,基带单元BBU和射频拉远单元RRU间的CPRI数据传输速率急速攀升,目前已经逐渐从2.4576Gbps过渡到6.144Gbps甚至9.8304Gbps。目前市面上的传输测试仪表或者支持不了9.8304Gbps的传输速率,或者无法进行ns量级的精确时延抖动测量,因此需要寻找一种新的测试方法,以对采用不同C-RAN组网传输方式时的时延抖动进行精确测试。
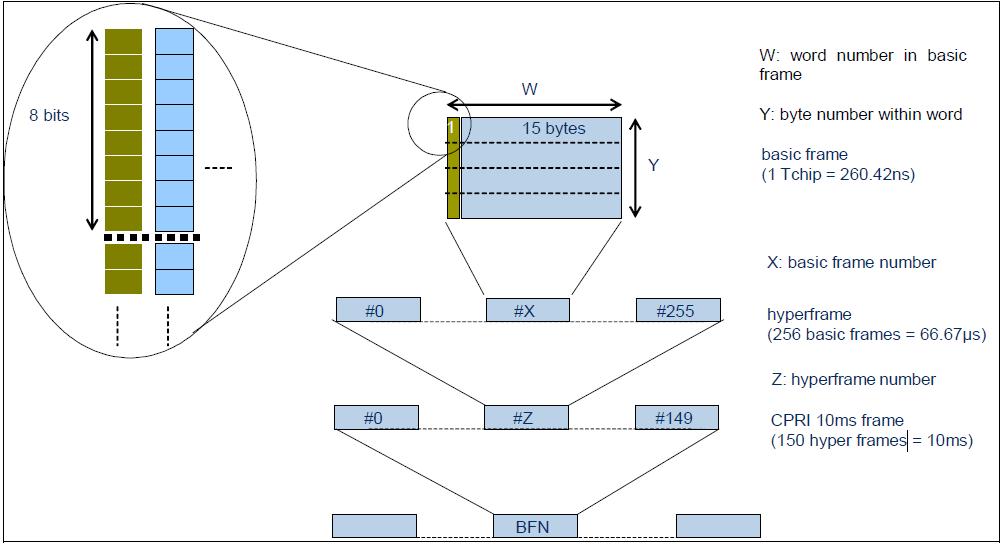
要进行两路信号间的时延和抖动的测量需要在信号中找到相应的同步标志。经过对CPRI协议的研究,发现在CPRI的帧结构中,每66.67us会有一个超帧,如图3所示。(参考资料:CPRI Specification V6.0)。而CPRI的物理层采用ANSI的8b/10b编码方式,每个超帧的帧头会有一个唯一的K28.5码型标识发送,因此可以用这个K28.5码型标识做为测试的依据。

图3 CPRI的帧结构
三、测试组网
CPRI传输时延抖动的测试组网如图4所示,测试系统采用是德公司(原安捷***司电子测量仪器部)的高带宽示波器和光电转换器搭建。
正常业务从BBU下发的CPRI信号经过传输设备和光纤到达RRU侧,从传输设备的入口和出口侧通过分光器各引出一路光纤信号接入测试系统。图4中所示是进行下行链路时延抖动测试的组网,也可以反过来进行上行上行链路的测试。
从被测系统引出的两路光纤信号经N1075A-S32或者81495A光电转换器把两路光信号转成电信号,然后用高带宽的DSA90000X实时示波器进行测量。

图4 CPRI传输时延抖动的测试组网
光电转换器有两种型号可供选择。81495A是数据速率到10Gbps的低噪声光电转换器模块,需要插在8163B的机箱里才可工作,其内置10Gbps光信号的标准参考滤波器、光功率计及高带宽放大器。81495A的光电转换增益高达400V/W,因此输入光信号强度可以低至-10dbm。为了节省体积和成本,一个8163B的机箱里可以同时插入2个81495A的模块。而N1075A-S32是另一种光电转换器,其数据速率最高到32Gbps且内置分光器,但是由于光电转换增益仅为110 V/W,为了保证最后输出的电信号进入示波器后仍然有较好的信噪比,所以需要被测光信号的光强不能太小(建议>-5dbm)。
DSA90000X系列是非常高性能的高带宽实时示波器,最高带宽可达33GHz,最大采样率80G/s,固有抖动小于150fs,同时可以捕获4条CPRI接口的信号并进行物理层解码。发送端的信号经光电转换器后连接示波器通道1,接收端的信号经光电转换器后连接示波器通道3。测试中用实时示波器捕获发端和收端的信号并进行时延和抖动的测量;
下图是使用DSA90000X实时示波器配合N1075A光电转换器做CPRI时延抖动测试的实际测试环境。

图5 实际的CPRI传输时延抖动测试环境
四、时延测试步骤
时延测试的方法是测试BBU发出信号的超帧帧头的时刻到RRU收到的信号的超帧帧头的时间差。
1) 设置示波器对输入信号波形进进行采集,采集时间至少为200us。如图6中黄色通道CH1波形为BBU发出的CPRI信号波形,蓝色通道CH3波形为RRU收到的CPRI信号波形。
2) 设置示波器对通道CH1和通道CH3的波形进行解码,并分别搜索CPRI超帧头的同步字符。
3) 记录通道CH1第一个同步字符K28.5发生的时刻,如图6中的值为: -59.90911203us。
4) 记录通道CH3中后续的同步字符K28.5发生的时刻,如图7中的值为:-41.52044482us。
5) 把两个测量结果相减即为光纤加上传输设备造成的时延。即传输系统时延=-41.52044482us -(-59.90911203us)= 18.38866721us。
此时测量出的时延为光纤时延加上传输设备造成的时延,可以减去光纤长度造成的时延得到传输设备时延。如果测试环境允许也可以直接采用0km光纤进行测试,以得到传输设备本身的时延数据。
注意:由于CPRI协议中每66.67us会有一个超帧的帧头发送,因此同步字符会以66.67us为周期出现,当使用长光纤时需要注意合适的同步字符位置的选取。比如使用15km光纤时,光纤造成的时延约为75us,已经超过了超帧帧头的出现周期,所以在第4步中应选择相对于第3步的时间结果75us之后的第一个同步字符出现的时刻作为有效数据。

图6 BBU发出的CPRI信号解码结果

图7 RRU收到的CPRI信号解码结果
五、抖动测试步骤
当进行完系统的时延测试时,下一步是进行CPRI信号经传输后抖动的测量。这需要进行一段时间内的多次连续测量并比较输入信号和输出信号间时延的相对变化范围。测试步骤如下:
1) 根据前面时延测量结果,对两路信号间的固有时延在示波器里进行补偿,如图8所示。可以看到进行补偿后输入和输出信号基本重合。

图8 固有时延的补偿
2) 设置示波器对通道CH1的K28.5同步字符触发并进行多次波形采集,这样通道CH1的同步字符会一直保持在时间的零点,即屏幕的正中央。如果系统有抖动,通道CH3的K28.5同步字符的发生时刻会有左右的时间变化。图9分别是三次测量中,通道CH3的K28.5同步字符发生的时刻,可以明显看到时延的变化情况。

图9 三次测量中时延的变化情况
3) 在示波器的Trigger Action里设置自动保存测量结果,如图10所示,可以设置自动保存测量结果的次数。随后用户可以对测量结果进行整理和统计分析。

图10 设置自动保存每次测量结果的拷屏
六、测试结果分析
采用前述的测试方法在机房环境理对市面上4家主流的设备厂商的无线接入网设备进行了CPRI时延抖动的测试。其中2家采用OTN传输方案,2家采用彩光直驱方案,测试中使用的光纤长度从0km~15km不等,CPRI接口上承载9.8304Gbps的真实业务。每次测试都是在约3分钟的时间内进行30次测量并对结果进行统计分析。
测试结论如下:
v 采用OTN传输方案时,端到端由于设备造成的时延(扣除光纤时延以后)普遍在几个us左右,抖动约在2~4ns不等。这可能由于有OTN的成帧解帧过程会造成一定的时延和抖动。收发端进行精确的时钟同步可能有助于减小时延抖动。
v 采用彩光直驱方案时,端到端由于设备造成的时延(扣除光纤时延以后)普遍在几百ns左右,抖动都<300ps。这可能由于直驱方式没有数据处理,所以时延和抖动都较小。
v 在机房环境下的短时间测量中,改变不同的光纤长度造成的只是绝对时延的变化,对于抖动的影响几乎很小(<100ps)。实际运营情况下由于光纤造成的抖动还有待研究。
从测试结果来看,彩光直驱和OTN传输造成的时延抖动都没有超过CPRI规范的8ns的要求。彩光直驱时由于设备本身造成的时延和抖动相比OTN传输时都要小一个数量级。采用 OTN方案时要重点关注在不同时钟同步情况下的抖动情况。
以上测试结果和实际预期一致,说明测试方法是真实有效的。不过由于资源和时间所限,以上都是短时间、小样本量的测试。实际运营情况下的长时间、大样本量的测试还有待具体的测试环境。
七、测试方案优缺点分析
这种基于实时示波器和光电转换器的CPRI接口时延抖动测试方法非常精确,测试仪表的硬件固有抖动小于150fs,考虑到解码精度带来的误差总体测量精度小于1个数据bit周期(对于9.8304G的CPRI信号来说相当于约100ps)。因此,这种测试方案可以在目前没有成熟传输测试仪表的阶段有效完成精确的时延抖动测量,方便设备厂商在研发阶段进行实际测试,也可供运营商在前期规划阶段对不同组网方案进行评估。
另外,这套测量方案的主体是高带宽的实时示波器,这款设备还可以用用于BBR和RRU内部电路如SFP+、PCIE、DDR、时钟等接口的调试。
目前这套测试方案的不足之处在于还不是全自动的参数测试。测试前还需要手动进行示波器的设置,测试后还不能自动对测试结果进行统计分析。
不过综合考虑测试精度以及可行性,这套方案基本可以满足现阶段进行CPRI时延抖动进行摸底测试的需要,以推动绿色无线接入网的商用化进程。未来随着测试需求的进一步增多,也有可能把这套测试方案开发成自动测试软件。

APP下载
登录





热门文章




