随着汽车和工业电力需求的增加,针对多相及基于模块化设计的需求也在增加。多相或多模块电路板的设计过程繁冗而耗时。在这篇Altium技巧文章中,将介绍如何轻松复制、粘贴现有原理图和布局,来创建多相或多模块设计。
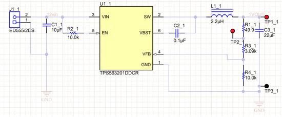
步骤1:在Altium中建立一个简单的降压转换器原理图(图1)。

图1:Altium原理图
步骤2:更新印刷电路板(PCB),并布局组件。按照常规方法多边形灌铜,并连接所有的网络(图2)。

图2:Altium中的布局
步骤3:通过点击和拖动选择想要复制的组件;然后右键单击并选择复制(图3)。

图3:步骤3的屏幕截图
复制后,Altium会要求提供一个参考点;点击一个特定组件。
步骤4:如图4所示,在现有组件旁粘贴新组件。Altium将在每个参考标志旁添加“_1”,表示它是一个复制的组件。

图4:Altium中显示复制组件的布局
现在,已成功将组件复制到布局中,需在原理图窗口执行同样的操作,然后链接组件。
步骤5:在Projects(项目)窗口中右键单击该项目名称,然后单击Add New to Project(添加到新项目);然后单击Schematic(原理图)(图5)。系统将提供一个新原理图表格,以便将组件复制到该表格中。

图5:步骤5的屏幕截图
步骤6:将图1中的原理图复制粘贴到新工作表。必须将“_1”添加到所有新的组件,然后才能将原理图与当前布局链接。操作时,可以使用Altium中的Smart Edit(智能编辑)选项。
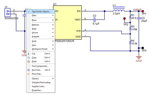
步骤7:右键单击U1(新表),然后选择Find Similar Objects(查找相似对象)(图6)。在弹出的菜单中点击确定。

图6:步骤7的屏幕截图
Altium将突出显示原理图上的所有组件,并打开SCH Inspector窗口。
步骤8:单击Component Designator(组件标示符)右边的“...”按钮(图7)。

图7:步骤8的屏幕截图
步骤9:在Smart Edit(智能编辑)窗口中,单击Formula(公式)选项卡(图8)。

图8:步骤9的屏幕截图
步骤10:在应用公式字段中,键入“!+'_1'”(不加引号),然后单击确定(图9)。

图9:步骤10的屏幕截图
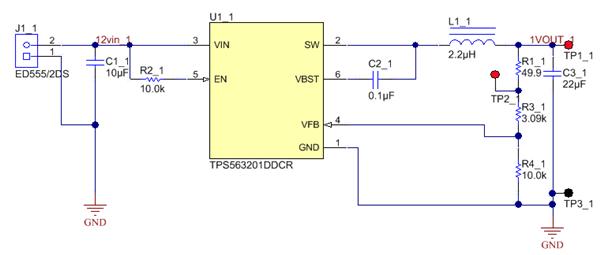
Altium将把“_1”添加到现有的参考标志符。现在将匹配布局(图10)。

图10:修订后的原理图
步骤11:在原理图窗口,更新PCB(设计>更新),查看网络是否出现,如图11所示。

图11:Altium中修订后的布局
您还须将“_1”添加到不想与之共享模块的任何网络。遵照相同的Smart Edit(智能编辑)程序。
步骤12:右键单击任何网络标签。选择Find Similar Objects(查找相似对象),然后单击确定(图12)。Altium突出显示所有网络后,单击关闭想共享模块的网络,比如VIN等。

图12:步骤12的屏幕截图
步骤13:在SCH Inspector窗口中,单击Text(文本)右侧的“...”(图13)。

图13:步骤13的屏幕截图
步骤14:在Smart Edit(智能编辑)窗口中,单击应用公式字段,然后键入!+'_1'。单击确定(图14)。

图14:步骤14的屏幕截图
现在所有的网络旁边都标有“_1”,表示它们来自您的原始模块。新原理图表将类似于图15。

图15:修订后的Altium原理图
步骤15:更新PCB;将看到新的网络名(图16)。现在,两个模块/相位之间共享的唯一网络是GND网络。

图16:Altium中修订后的布局
灌铜将被拷贝过来,但您需要将其重命名为新的网络(图17)。

图17:Altium中修订后的布局
当您在Altium中制作多相或多模块PCB时,这些步骤将会为您节省大量的时间,同时帮助设计师将他们的产品更快地推向市场。
尤其在电流共享设计中,布局即使有微小的差异,也会导致不均等共享。因此使用复制和粘贴的另一个重要原因是,它有助于减少由各个元件布局位置而产生的微小差异。
『本文转载自网络,版权归原作者所有,如有侵权请联系删除』
 热门文章
                    
                        更多
热门文章
                    
                        更多
                         
                    
                 
                             
                             
                             
                             
                             
                             
                             
            