搜索
每日签到
|
APP下载
|
登录
首页
研发技术
技术分类
嵌入式
模拟电子
电磁兼容
单片机
电池
电源
RF射频
传感器
显示-光电
FPGA/DSP
接口总线驱动
全部
前沿技术
高通5G手机芯片性能测评
高频小信号谐振放大电路时域与频域对比分析
高薪IC设计工程师是如何炼成的?
龙芯发布四款芯片:加速产业布局 中国芯大有可为
为什么我们要用隔离式放大器
热门技术文章
液晶显示器控制设计_含源程序代码
飞思卡尔数字压力传感器实现硬盘驱动存储容量增加
骁龙710为全新层级的智能手机提供用户所需的的顶级特性
解读西部电子设计行业四大亮点
节点转换成本升级,摩尔定律将在2014年被打破?
适用于WLAN IEEE80211a标准的双模前置分频器设计
行业应用
行业应用
医疗电子
物联网
智能电网
汽车电子
工业控制
AI
家电数码
热门应用
物联网网关是智能家居发展的重要支撑
齐聚澳门 ViewSonic优派助阵MDL Macau Dota 2 国际精英邀请赛
龙芯、飞腾、申威进入国企采购目录 但不应过度解读
绝缘电阻极化指数测量方法
阿特斯阳光电力加入 Intertek ‘卫星计划’
最新应用文章
区块链本体跨链技术设计方案解析
机器人技术电路设计图集锦
智能手环怎么用_智能手环使用教程
以IoT联接智能家居和楼宇
工业机器人控制系统由什么组成
绝缘电阻测试仪及兆欧表的组成和选用标准
电子论坛
社区导航
更多>
硬件设计讨论
电磁兼容&安规论坛
射频RF|微波技术
电源技术论坛
信号完整性SI/PI仿真
芯片SIP|封装设计
单片机|MCU论坛
ARM|DSP嵌入式论坛
物联网技术
FPGA|CPLD论坛
MATLAB论坛
器件选型&认证
Cadence Allegro论坛
Allegro Skill开发
Orcad|Concept论坛
Mentor Xpedition论坛
PADS PCB论坛
Altium Protel论坛
PCB封装库论坛
EDA365作品展
PCB生产工艺论坛
电子装联PCBA工艺&设备论坛
IPD流程管理
失效分析&可靠性
元器件国产化论坛
EDA365线下活动区
职业生涯
EDA365原创吧
巢粉引擎
电巢直播
研发资源
电子百科
器件手册
设计外包
EDA365 Skill
EDA365 Tools
Xilinx开发者社区
电巢
模拟电路设计
>
详情
1029966
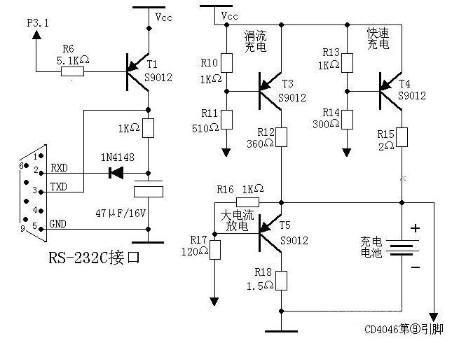
AT89C2051设计的快速充电器电路
发布时间:
2025-12-26
发布时间:
|
标签:
快速充电器
AT89C2051设计
AT89C2051设计
的
快速充电器
电路
『本文转载自网络,版权归原作者所有,如有侵权请联系删除』
分享至
发布时间:
2025-12-26
发布时间:
上一篇:AP3012正负电源电路
下一篇:at89c52单片机引脚说明,AT89C52高性能8位单片机
相关推荐
热门文章
更多
工作在乙类的直流电子管功放
如何定义高速pcb设计中的信号上升时间?…
信号的上升时间.对于理解信号完整性问题至关重要.高速pcb设计中的绝大多数问题都和它有关.你必须对他足够重视.信号上升时间并不是信号从低电平上升到高电平所经历的时间.而是其中的一部分.业界对它的定义尚未…
VMOS场效应管的检测方法…
VMOS场效应管(VMOSFET)简称VMOS管或功率场效应管.其全称为V型槽MOS场效应管.它是继MOSFET之后新发展起来的高效.功率开关器件.它不仅继承了MOS场效应管输入阻抗高(≥108W).驱动电流小(左右0.1μA左右).还具…
元器件为什么老是出问题 因为你不了解它的特性…
一切电子装置如洗衣机.冰箱.空调.计算机.仪器.仪表.汽车电子等都是形形色色的.不同功能的电子电路组成.电子电路的基本单位是电子元器件.它们都有各自的电气参数.如电压电流及功率特性等.元器件是最易损坏…
5V到12V升压变换器…
输出10A效率90%输入范围1.9~18V的变换器LT1619不仅仅局限于低输出电压源.它也适合于SLIC(用户线路接口电路)电压产生,如电信系统中5V到-48V变换和汽车系统中SEPIC(单端初级电感变换器)变换(输入范围4V~28V).图5是LT…
采用变容二极管的低失真振荡电路…
上图所示为采用变容二极管的低失真振荡电路.在晶体管振荡器中使用变容二极管(或双变容二极管)可实现电调谐.也可制成压控振荡器.通常可用于低控振荡器.电感器和电容器并联可以构成LC并联谐振电路.在谐振电路中…
调速开关电路…
调速开关采用电子电路或微处理芯片去改变电机的级数.电压.电流.频率等方法控制电机的转速.以使电机达到较高的使用性能的一种电子开关.对交流电机而言.调速方式有:1)电感式调速.2)抽头式调速.3)电容式调…
12位500kHz六通道同时采样的A/D转换器ADS7864及其应用…
ADS78发4是德州仪器(TI)公司Burr-Brown产品部最新推出的快速6通道全差分输入的双12位A/D转换器.它能以500kHz的采样率同时进行六通道信号采样.特别适用于马达控制和电力监控.ADS7864的6路输入通道可分成3对.测…