分立元件无稳态多谐振荡电路
无稳态多谐振荡器是一种简单的振荡电路。它不需要外加激励信号就便能连续地、周期性地自行产生矩形脉冲.该脉冲是由基波和多次谐波构成,因此称为多谐振荡器电路。多谐振荡器可以由三极管构成,也可以用555或者通用门电路等来构成。用两只三极管组成的多谐振荡器,通常叫做三极管无稳态多谐振荡器。
在本例中我们将用两只三极管制作一个多谐振荡器,并用它驱动两只不同颜色的发光二极管。在制作完成时,我们能看到两只发光二极管交替点亮,并且我们可以通过调整电路的参数来调整发光管点亮的时间。
三极管多谐振荡器的电路原理图:

下面我们将简要分析该电路的工作原理:
上图所示为结型晶体管自激或称无稳态多谐振荡器电路。它基本上是由两级R C藕合放大器组成,其中每一级的输出藕合到另一级的输入。各级交替地导通和截止,每次只有一级是导通的。
从电路结构上看,自微多谐振荡器与两级R c正弦振荡器是相似的,但实际上却不同。正弦振荡器不会进入截止状态.而多谐振荡器却会进入截止状态。这是借助于R c耦合网络较长的时间常数来控制的。尽管在时间上是交替的,可是这两级产生的都是矩形波输出。所以多谐振荡器的输出可取自任何一级。
电路上电时,Vcc加到电路,由于两只三极管都是正向偏置的故他们处于导通状态,此外,还为藕合电容器Cl和C2充电到近于Vcc电压。充电的路径是由接地点经过晶体管基极,又通过电容器而至Vcc电源。还有些充电电流是经过R1和R2的,从而导致正电压加在基极上,使晶体管导电量更大,因而使两级的集电极电压下降。
两只晶体管不会是完全相同的,因此,即使两级用的是相同型号的晶体管和用相同的元件值,一个晶体管也会比另一个起始导电量稍微大些。
假定Ql的导电量稍大些,由于Ql的电流大,它的集电集电压下降就要比Q2的快些。结果,被通过电阻器R2放电的电容器C2藕台到Q2基极的电压就要比由C1和Rl藕合到Ql基极的电压负值更大些。这就使得Q2的导电量减少,而它的集电极电压则相应地增高了。

Q2集电极升高的电压,是作为正电压藕合回Ql基极的。这样,Q1导电更多,从而引起它的集电极电压进一步下降,由于C2还在放电。故驱使Q2的基极电压向负的增大。这个过程继续到最终Q2截止,而Ql在饱和状态下导通为止。此时,电容器C2仍然通过电阻器R对接地点放电。Q2级保持截止直至C2已充分放电使得Q2的基极电压超过截止值为止。然后Q2开始导通,这样就开始了多谐振荡器的第二个半周。
由于Q2开始导通,它的集电极电压就开始下降,导致电容器Cl通过电阻器Rl开始放电,这样,加到Q1基集的是负电压。Q1传导的电流因此而减小,并引起Ql集电极电压升高。这是作为正电压藕合到Q2基极的,于是Q2传导的电流就更大。就象前半周的工作一样,这是起着正反馈作用的,并持续到Ql截止,Q2在饱和状态下导通为止。Q2保留在截止状态,直至C1已充分放电,Ql开始脱离截止状态为止。此时,完整的周期再次开始。
好一级导通时间的长短,取决于另一级截止的时间。也就是取决于C1Rl和C2R2的时间常数RC。时间常数越小转换作用也就越快,因此多谐振荡器的输出频率就越高。就上述的电路来说,两个RC网络的时间常数相同,两个晶体管的导通和截止周期是相等的,故称之为对称的自激多谐振荡器。
当然我们也可以调整C1R1和C2R2不等, 使得两只三极管的导通时间不同。
在明白了多谐振荡器的基本原理后,我们就可以利用这个电路控制两个发光二极管交替的闪烁了。
交替频闪LED灯的设计与制作
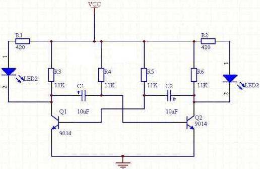
我们可以把Q1和Q2的集电极作为振荡器的输出驱动两个发光管。具体的电路如下:

R1、R2分别为发光二极管D1和D2的限流电阻,这里为420欧姆,取值越小LED 将越亮。R3和R3取值11K。
每个灯点亮的时间可以通过对R4*C1,R5*C2用公式 T=0.693*R*C计算导通时间得到。读者可以取不同的值得到不同闪烁的频率,两边的点亮时间可以不同。
本电路较为简单,确认连接无误后,加电一般都能起振工作。制作时需要注意的是电容C1和C2的极性不能颠倒,如果颠倒会对电容造成损害, 甚至炸裂。
APP下载
登录





热门文章




