控制电路图
控制电路图
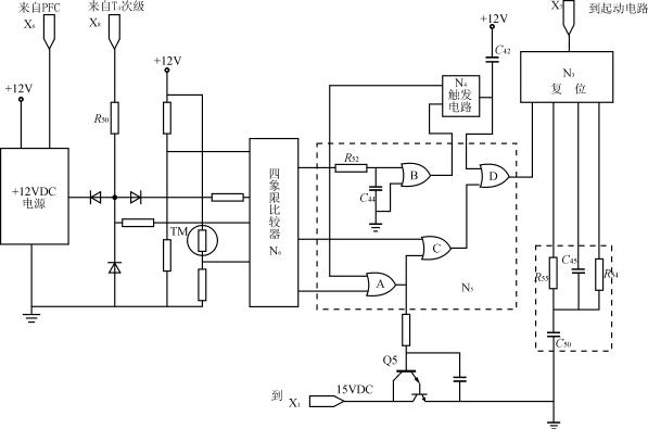
电阻R28同变压器T4的次级绕组相串联,为检测灯的过流电流。所检测出的过电流经接口X8加到控制电路(图),在控制电路中形成关断起动脉冲和关闭镇流器供电的指令信号。这种过电流有可能是由于电路局部短路或由于金卤灯的不良状态所致。 图5为控制电路和上述每部分电路的接口图。控制电路所用的12V直流电压是从接口X6连到PFC电路的DC电压输入端。控制输入信号被加到由四象限比较器N6和N5中的逻辑门A、B、C、D组成的比较器/门电路中。来自起动电路的灯过流信号经过接口X8加进,并通过降压电阻R50加到四象限比较器N6中。一旦灯电流超过预定值,立即就被检测出。由N5中的比较器/门输出信号,使Q5导通,从而把接口X1处的15VDC电压切断,使PFC电路中的集成块N1停止工作。同时触发器N4也被封闭。由电阻R52和电容C44形成约680ms的关断延迟。热敏电阻TM用来检测镇流器的温度,如果过热就给芯片N6提供信号使之关闭。由电容C42和触发器N4中的某个电阻构成延时网络,产生约1秒的延迟时间,这样在12VDC电压未升到或者未稳定前,N3不产生起动脉冲。
APP下载
登录





热门文章




