引言
税控收款机是指具有特定税控功能的电子收款机,它是集软硬件为一体的嵌入式系统,硬件设计考虑高性价比和高可靠性,软件设计考虑系统的稳定性和可靠性。根据这一原则,本文介绍了一种基于ARM控制器LPC2214的税控收款机的设计方案。
税控收款机硬件系统的
设计与实现
税控收款机的硬件组成框图如图1所示,其硬件系统由中央处理模块、显示模块、打印模块、电源模块、时钟模块、IC卡接口、外部通讯接口(包括RS232串行接口、网络接口、USB接口等)、蜂鸣器,以及输入键盘、电子锁、条码扫描仪和手写板等几部分组成。

中央处理模块
中 央处理模块采用飞利浦公司基于32位ARM7TDMI-S内核的低功耗ARM处理器LPC2214。该处理器是飞利浦公司为嵌入式应用提供的高性价比微控 制器解决方案,通过在ARM7TDMI-S内容基础上扩展一系列的通用外围器件,使系统费用降至最低,增强了系统对外部设备的支持能力。由于 LPC2114集成了丰富的片上资源,所以系统本身的扩展大大减少,这不但减小了产品的体积,而且便于维护。
显示模块
作为人机交互的显示 模块包括一个LCD主显示屏和一个9位的VFD用户显示屏,其中LCD采用内置KS0107/KS0108控制器的图形点阵式液晶,显示分辨率为192× 64,可显示16×5个11×12点阵的汉字;VFD通过具有SPI接口的芯片HT16512进行驱动。
打印模块
系统选用EPSON公司的MU110II打印机头,供电电压为DC24V。电机驱动采用MTD2003F,针驱动采用MTA001M,由LPC2214的通用I/O口进行控制。
电源管理模块
系统采用开关电源为LPC2214提供5V电源。由于税控收款机对掉电保护有严格要求,所以在电源管理模块中设计了掉电保护电路,可以在掉电时维持系统正常工作一定时间。掉电时该电路会发送给处理器一个中断,使系统进入掉电中断处理程序,进行相应的掉电保护工作。
时钟模块
时钟模块采用I2C总线时钟芯片P8563AP,在后备电池的支持下,能保证系统掉电后片内时钟继续运行。
税控存储器
税 控收款机需要记录大量的数据信息,本系统采用了ATMEL公司具有SPI接口的Flash存储器AT45DB321,由于LPC2214微控制器具有 SPI的接口,所以能够方便地同它相连接。设计上采用可插拔式模块,将数据存储模块与系统主板分离。此设计的特点是当系统出错时,能够将重要数据及时转 移,降低了数据发生错误的几率,提高了数据的完整性和可靠性。在税控卡的配合下,可以将相关的数据信息转移到另一正常工作的机器中继续进行工作,保证数据 存储的时效性。另外,也可以在维护和检修时采用替换法,这体现出很强的实用性和可操作性。
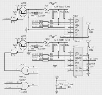
IC卡接口
通常的设计中会使用专用IC卡读写芯片为系统提供ISO7816的接口,如CTS56I01、WatchCore、TDA8020等。本系统没有进行硬件扩展,充分利用LPC2214的性能特性,实现了符合ISO7816标准的IC卡接口功能。
智 能卡芯片的接口信号包括:电源电压(VCC)、地(GND)、复位(RST)、时钟(CLK)、编程电压(VPP)、输入输出(I/O)。如图2所示, I/O、RST由LPC2214微控制器的通用I/O口(GPIO)来控制,通过软件模拟数据读写操作时序,实现数据的交换,其中I/O上信号的传输是双 向的,所以要利用软件根据时序不断转换输入输出的状态。此方法具有成本低、方便灵活等特点。
其它模块
键盘控制芯片采用具有SPI串行接口的ZLG7289B,该芯片可连接多达64键的键盘矩阵,可满足本系统的设计要求。
由 于LPC2214未集成USB控制器,因此系统中采用了CYPRESS公司内含USB主/从控制器、可支持全速数据传输的USB控制芯片SL811HS, 以支持U盘和移动硬盘读写操作。此外,本系统采用RTL8019以太网控制器扩展31个以太网接口,税控收款机相互之间可以通过网络接口进行数据通信,并 且可以和PC机的数据库系统进行数据交换。
税控收款机软件系统的设计与实现
税控收款机软件结构
税控收款机软件采用分层次结构化、模块化设计,依次分为业务处理层、接 口层、设备驱动层和硬件平台等4个层次。其中业务处理层完成税控收款机具体的业务处理;接口层作为业务处理层与设备驱动层的桥梁,提供与具体硬件平台无关 的应用程序接口(API),其主要功能是对下层设备驱动程序进行封装,并提供一些公共的函数库;设备驱动层即BSP(Board Support Package,板级支持包),包含具体硬件平台的各种设备驱动程序。
采用如上架构的系统软件层次结构清晰,直接相邻的上下层之间存在依赖关系, 不相邻的上下层之间没有依赖关系。同层各模块之间的调用通过预定义的模块输出接口函数实现,各模块之间的耦合度低,具有良好的可移植性和可扩充性。如果要 针对不同的行业设计不同的机型或根据需要扩充系统功能时,只需修改业务处理层,接口层和设备驱动层均无需修改;如果是变换了硬件平台,则只需修改设备驱动 层和接口层,业务处理层无需修改。

业务处理层设计
业务处理层是税控收款机软件架构中的最上层,与具体的硬件平台无关,作为一个应用软件可方便地移植到不同的硬件平台上。该层用于实现商务和税控两大主要功能,由4个模块组成。
主 程序(主控模块)进行系统自检、软硬件的初始化、调度运行业务处理层的其它模块以及处理掉电数据恢复、数据整理,并控制整个软件的流程;税控功能模块实现 GB18240-2003国家标准中的税控功能,负责机器初始化和***、发票的购买分发、***(包括退票、废票处理)、税控数据申报、监控数据回送、税 务核查等;商务功能模块由销售子模块、统计分析(报表)子模块、设置管理子模块以及其它一些功能子模块组成;通讯模块负责与运行在上位机(PC)上的税控 收款机管理系统进行数据通信。
接口层设计
接口层作为一个抽象层仅提供应用程序接口,不对具体硬件操作,也不处理具体业务,是针对复杂设备设计的管理程序,主要包括IC卡管理、存储器管理、USB通讯管理等。以下详细介绍存储器管理中的发票存储管理模块。
税控收款机要求能够可靠存储大量发票数据,因此发票存储管理模块是本系统的一个关键模块。为了节约存储空间,本系统中发票存储系统采用了变长滚动存储方法。
变 长即指发票长度因各发票头部和其所含明细的不同,占用的存储空间大小也不同。本系统中发票头部分别可能占用32、64、96字节,发票最大明细数为8,每 笔明细占用32字节。这样,每张发票所占存储空间为1个~11个32字节。发票在存储器中的存储位置也是以32字节为单位对齐的,两张发票之间位置首尾相 连,没有冗余空间。
滚动存储即指在存储空间固定的情况下,循环利用这部分存储空间,当所存储的发票占用到了足够大的空间时,新的发票可能会覆盖掉最早存储的发票位置。
由 于发票变长存储,所占空间大小不一,为了达到随机访问的目的,需要建立一张位置索引表,表中的每项指明发票的实际存储位置,比如,位置索引表中的第n项就 是第n张发票在存储器中的位置。同时,为了加快通过发票号查找发票详细信息的查找速度,要最大可能地减少对存储器的访问次数,这是提高查找速度的关键。本 系统采用Hash索引表来快速定位所要查找的发票,为了解决该算法的Hash值计算冲突,另外建立了一张Hash链接表,此表的长度和位置索引表相同,表 中每个值代表Hash值冲突的下一张发票的位置。
设备驱动层设计
设备驱动层包括直接操作外设的驱动,如IC卡、Flash、LCD、 VFD、打印机、USB、键盘、时钟等外设的驱动;另外还包括LPC2214内部配置驱动,如内部寄存器配置、UART配置、GPIO设置、RTC读写、 TIMER设置等。其中ISO7816标准IC卡驱动是一个关键部分,它包含插卡检测、卡上下电、卡复位和卡命令等功能。
IC卡与LPC2214 微控制器的数据传输方式为异步半双工字符传输模式,本系统使用软件实现该功能。利用LPC2214的GPIO来软件模拟IC卡的读写操作时序,进行数据交 换:接收数据时将LPC2214的GPIO设置为输入模式,使用中断程序对I/O数据线进行采样;发送数据时将LPC2214的GPIO设置为输出模式, 在中断程序中直接输出需要发送的数据位。
异常情况处理
当异常情况(如断电、拔卡等)发生时,税控收款机应保证数据不丢失、无差错。本系统 从两方面保证了数据的可靠性。一方面,在初始化、分发发票、录入发票、开票、报税及完税等关键步骤前先检测电源是否正常,如已经发生掉电,系统停止工作; 否则置标志,开始正常的步骤操作,步骤完成后,清除标志。如果步骤未完成前发生断电或IC卡意外拔出等事件,则在下一次上电或重新操作该步骤时系统会检测 到标志,软件将自动调用恢复机制,完成剩余操作,恢复丢失的数据。
另一方面,在发票打印的过程中如果出现掉电的情况,则需做掉电续打处理。在发票 开始打印前先保存发票明细数据,置“打印未完成”标志;在打印一行数据过程中若发生掉电,掉电保护电路发出一个中断,调用中断例程,利用掉电保护电路所维 持的工作时间保存当前打印位置,系统停止工作;待重新上电后检测到“打印未完成”标志,则读出最后一张发票明细数据,从断电时记录的位置继续打印出一张完 整的发票,并清除标志。
数据安全性处理
税控收款机集商务、税控、管理等功能于一体,对数据的传输和存储要求相当高,需要能够正确地传输、存储、生成及反馈数据,因此,对安全性的要求也相当高。本系统的安全性设计从以下几个方面来体现。
系 统中采取了用户权限分级管理的方法,设置了三种具有不同操作权限的角色:系统管理员、收款员、税务稽查员。用户与角色关联,用户密码采用6位~8位数字, 密码以密文形式存储在Flash内。进入相应的用户模式都要通过对应的密码校验,才能够登录税控收款机,执行本用户级的相应操作。
系统会对Flash的数据写入操作做读校验,在读写存储器中的关键数据时比较、保存校验和;在开机自检和使用税控数据时对税控数据作数据完整性校验。
另外,在执行关键操作、外部通讯、代码维护等操作前系统要对用户进行身份鉴别,并对操作对应的事件产生审计记录。
结语
本系统充分利用LPC2214本身的硬件资源,通过软件实现了符合ISO7816标准的智能IC卡接口,系统设计符合税控收款机国家标准GB18240-2003。整个系统设计结构简洁,便于提高性能和与各种外设的连接扩展,极具竞争优势,产品得到了市场的认可。
参考文献:
1.Cpc2114/2124/2212/2214 Vser Manual.philips Semicondudor,2004
2.杜春雷编著,ARM体系结构与编程,北京清华大学出版社,2002
APP下载
登录





热门文章




