(1)输入信号类型可是方波信号、正弦信号、三角信号
(2)系统测量频率的范围是1Hz-20MHz
(3)系统测量频率过程中,量程是自动变换的,不需要用户手动操作,方便了用户的使用
(4)对于低于200KHz的信号,信号的最低幅度可以是0.5V,基本系统可以实现微弱信号的检测
(5)本系统对于低于10KHz的方波信号可以测量其占空比。
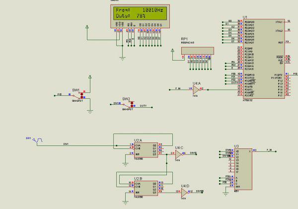
本系统首先使用Protues仿真软件进行仿真,在仿真通过之后,在腐蚀板子,然后硬件实现。
仿真图下:误差控制在千分之一内


实物图:误差控制在千分字之一内。当然通过数据处理,可以做到更低

采集低频信号,并显示占空比

采集高频信号

APP下载
登录





热门文章




