×
搜索
每日签到
|
APP下载
|
登录
首页
研发技术
技术分类
嵌入式
模拟电子
电磁兼容
单片机
电池
电源
RF射频
传感器
显示-光电
FPGA/DSP
接口总线驱动
全部
前沿技术
高通5G手机芯片性能测评
高频小信号谐振放大电路时域与频域对比分析
高薪IC设计工程师是如何炼成的?
龙芯发布四款芯片:加速产业布局 中国芯大有可为
为什么我们要用隔离式放大器
热门技术文章
液晶显示器控制设计_含源程序代码
飞思卡尔数字压力传感器实现硬盘驱动存储容量增加
骁龙710为全新层级的智能手机提供用户所需的的顶级特性
解读西部电子设计行业四大亮点
节点转换成本升级,摩尔定律将在2014年被打破?
适用于WLAN IEEE80211a标准的双模前置分频器设计
行业应用
行业应用
医疗电子
物联网
智能电网
汽车电子
工业控制
AI
家电数码
热门应用
物联网网关是智能家居发展的重要支撑
齐聚澳门 ViewSonic优派助阵MDL Macau Dota 2 国际精英邀请赛
龙芯、飞腾、申威进入国企采购目录 但不应过度解读
绝缘电阻极化指数测量方法
阿特斯阳光电力加入 Intertek ‘卫星计划’
最新应用文章
区块链本体跨链技术设计方案解析
机器人技术电路设计图集锦
智能手环怎么用_智能手环使用教程
以IoT联接智能家居和楼宇
工业机器人控制系统由什么组成
绝缘电阻测试仪及兆欧表的组成和选用标准
电子论坛
社区导航
更多>
硬件设计讨论
电磁兼容&安规论坛
射频RF|微波技术
电源技术论坛
信号完整性SI/PI仿真
芯片SIP|封装设计
单片机|MCU论坛
ARM|DSP嵌入式论坛
物联网技术
FPGA|CPLD论坛
MATLAB论坛
器件选型&认证
Cadence Allegro论坛
Allegro Skill开发
Orcad|Concept论坛
Mentor Xpedition论坛
PADS PCB论坛
Altium Protel论坛
PCB封装库论坛
EDA365作品展
PCB生产工艺论坛
电子装联PCBA工艺&设备论坛
IPD流程管理
失效分析&可靠性
元器件国产化论坛
EDA365线下活动区
职业生涯
EDA365原创吧
巢粉引擎
电巢直播
研发资源
电子百科
器件手册
设计外包
EDA365 Skill
EDA365 Tools
Xilinx开发者社区
电巢
研发资源
>
标签
>
LED
LED
...
|
相关技术
查看更多 >>
探讨LED封装常有方法及应用领域
发布时间:2024-08-29
LED的封装有:支架排封装.贴片封装.模组封装几种.这些封装方法都是我们常见和常用的.一.常规现有的封装方法及应用领域支架排封装是最早采用.用来生产单个LED器件.这就是我们常见的引线型发光二极管(包括食人 ...
<全部>
材料技术
|
LED
封装
11
盘点港珠澳大桥鲜为人知的黑科技
发布时间:2020-06-19
10月24日.全世界最长.建造难度最高.超大型的跨海超级交通工程--港珠澳大桥正式通车!各位小伙伴的朋友圈是不是也这条举国同庆的新闻给刷爆了呢?但是今日小编带大家从不一样的角度观看港珠澳大桥.一起盘点它鲜为 ...
<全部>
技术百科
|
LED
港珠澳大桥
44
传三星有意收购 LED 面板制造商 PlayNitride
发布时间:2020-06-17
根据台湾近期消息称.三星电子目前有意收购 LED 面板制造商 PlayNitride.原因在于三星对其微型 LED 技术感兴趣.作为屏幕领域行业的领导者.三星正在研究用于改进未来设备的新方法.与当代的 OLED 显示屏相比.三星 ...
<全部>
技术百科
|
LED
三星
智能硬件
172
发布时间:2020-06-17
第1课:点亮你的第一个LED灯原理分析:大家之前学习过51单片机.也使用过IO口.与ARM CORTEX M0的IO口配置有点区别.51不需要设置IO口为输入或者输出.而CORTEX M0的IO口有多种状态需要设置.那么下面我们一一介绍: ...
<全部>
技术百科
|
LED
stm32f051
30
比小间距低30%成本的Micro LED将进军手机屏显市场
发布时间:2020-06-17
次世代显示技术Micro LED正蓄势待发.尽管业界对于Micro LED应用需求及成本看法分歧.但业界预估若Micro LED技术应用于大尺寸室内显示屏.在良率持续提升之后.Micro LED相较于现有小间距显示屏成本将便宜30-40%. ...
<全部>
技术百科
|
LED
AMOLED面板
179
苹果Micro LED屏设备将胎死腹中?
发布时间:2020-06-17
在iPhone十周年纪念版产品iPhone X上.苹果首次在自家的iPhone中引入了OLED屏幕.且采用的是竞争对手三星的屏幕.在此之后的几代产品也都采用了OLED屏幕.原本以为OLED屏幕会一直这样延续下去.最多也就是换换供应商 ...
<全部>
技术百科
|
LED
苹果iphone
159
三星展示具有开创性的模块化Micro LED技术
发布时间:2020-06-16
在本次拉斯维加斯举办的CES 2019消费电子展上.三星推出了采用最新模块化Micro LED技术的新产品.包括一款75英寸显示屏.一款219英寸的The Wall系列产品以及其它多种不同尺寸.形状和配置的下一代Micro LED显示产品 ...
<全部>
技术百科
|
LED
拉斯维加斯
48
ST推出LED照明控制器STLUX385A的开发板
发布时间:2020-06-15
为向STLUX385A设计人员开发高性能LED照明系统提供所需的全部软硬件工具.ST推出STLUX开发环境.整合了展示板(demonstration boards).绘图接口配置器(graphical configurator).软件库和编译程序.STLUX385A是意 ...
<全部>
技术百科
|
LED
STLUX385A
37
Raspberry Pi--爬梯游戏
发布时间:2020-06-13
今天要介绍一个有意思的Raspberry Pi游戏项目-- 爬阶梯游戏.而这一次的爬阶梯游戏主要用到LED来实现.玩法很简单.玩家要利用LED阶梯爬到最顶点的位置.闪烁的LED代表玩家的位置.玩家要在LED发光的时刻按下按钮. ...
<全部>
技术百科
|
LED
Raspberry Pi游戏
91
Power Integrations推出A19 LED驱动器参考设计
发布时间:2020-06-13
世界上效率最高.使用寿命最长的离线式LED驱动器IC的制造商Power Integrations公司(纳斯达克股票代号:POWI)日前推出一款18W高效率(88%).非隔离A19 LED驱动器参考设计DER-323.该驱动器基于PI的LinkSwitch™-PL系列 ...
<全部>
技术百科
|
LED
led驱动器
13
上一个
下一个
|
最新活动
创新驱动 芯耀未来——CPCA Show Plus 2025助力产业共享AI时代发展机遇
|
相关标签
爱特梅尔
led驱动器
拉斯维加斯
AMOLED面板
激光照明
BYD
Raspberry Pi游戏
三星
|
热门文章
基于神经网络的分布式交互指挥系统的方案设计
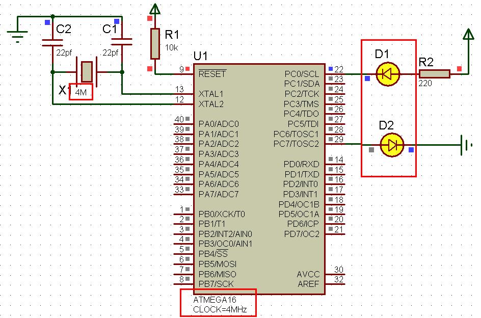
AVR 单片机实现 LED 灯闪烁.
2010年中国LED产业产值将超1500亿
LED焊接条件
亚洲企业在LED灯泡设计思路上差异明显